熱線:021-66110810,66110819
手機:13564362870

熱線:021-66110810,66110819
手機:13564362870
由創傷、感染、腫瘤切除和骨科手術中的骨異常引起的臨界骨缺損在患者一生中無法自然愈合。盡管骨移植已在臨床中廣泛用于增強骨再生和修復,但由于新型生物材料的進步,易于制造和廣泛使用,骨組織工程(BTE)在治療大骨缺損方面具有前景。由骨折和疾病引起的大骨缺損是一項重大的臨床挑戰,通常無法通過身體的修復機制自行愈合。一系列證據表明,缺氧導致骨缺損區域ROS過量產生,對延遲骨再生具有重大影響。研究表明,2%的氧氣減少會影響成骨過程中的礦化和堿性磷酸酶(ALP)活性。因此,缺氧會降低骨再生和修復的治療效果。缺氧除了直接降低細胞活性外,還有利于活性氧(ROS)等促炎介質的增加。然而,短時間內補充過量氧氣會導致高氧張力,影響成骨細胞前體細胞的活性。因此合理恢復骨微環境的缺氧狀態對于促進骨修復至關重要。在此,研究人員設計了ROS清除和響應性長時間產氧水凝膠(CPP-L/GelMA)作為“骨微環境調節水凝膠”,以逆轉骨缺損區域的缺氧微環境。脂質體(CCP-L)和GelMA水凝膠。
在缺氧條件下,CPP-L/GelMA可以釋放CAT,降解過氧化氫產生氧氣,并被多余的ROS觸發,持續釋放氧氣2周以上。CPP-L/GelMA水凝膠產生的長時間富氧微環境顯著增強血管生成和成骨,同時抑制破骨細胞生成。最后,CPP-L/GelMA通過Nrf2-BMAL1-自噬途徑在小鼠顱骨缺損模型中表現出優異的骨再生效果。因此,CPP-L/GelMA作為一種調節骨組織呼吸的骨微環境水凝膠,可以有效清除ROS并根據骨缺損區域的需求提供長時間的供氧,具有巨大的臨床治療潛力。
Unisense微電極系統的應用
將15 mL樣品管中儲存的200μL CPP-L溶液用去離子水稀釋至2 mL,然后放入無菌氧氣室(O2流量=5 L/min)充氧20 s。然后用氧微電極(OX-NP,Unisense)測量添加2 mL CPP-L溶液前后的水溶液(4 mL)中的氧濃度。Unisense氧氣微電極用來實時的檢測水溶液中的O 2濃度。與H 2 O 2(10 mM)共孵育后,在不同時間評估CPP-L/GelMA水凝膠(含100μL CPP-L和5%Gelma hygrogel)的催化能力,CPP-L和PFC PLGA/PPS作為對照。然后插入氧微電極(OX-NP,Unisense),實時測量溶液中的O2濃度。
實驗結果
開發了一種智能響應釋氧水凝膠。CPP-L/GelMA水凝膠作為骨組織呼吸過程中的微環境調節劑,可以遞送CAT以酶水解骨缺損微環境中的ROS形成氧氣。同時,多余的ROS可以觸發水凝膠中載氧納米粒子表面的PPS發生親水性變化,釋放氧氣,從而進一步提高環境要求的供氧量。富氧微環境的形成促進新生血管的形成并抑制破骨細胞的形成。更重要的是,充足的供氧可以提高成骨細胞中BMAL1基因的表達,從而通過增強自噬進一步促進成骨分化,最后顯著促進骨再生。
圖1、具有清除活性氧和延長產氧作用以增強骨修復的骨微環境調節水凝膠的示意圖。(A)將PFC負載到PLGA/PPS納米顆粒中形成PFC PLGA/PPS納米顆粒。采用脂質體共負載PFC PLGA/PPS納米粒子和CAT構建CPP-L,將其進一步封裝在GelMA水凝膠中,最終構建CPP-L/GelMA智能響應釋氧水凝膠。(B)CPP-L/GelMA可以作為“骨微環境調節水凝膠”來逆轉骨缺損區域的缺氧微環境,促進成骨。CPP-L/GelMA植入骨缺損部位后,通過酶水解釋放CAT,產生氧氣缺氧微環境引起的ROS的產生。此外多余的ROS會觸發PFC PLGA/PPS納米顆粒釋放氧氣,然后氧氣破裂脂質體并分散到周圍環境中以進一步供氧。ROS清除和氧氣產生通過BMAL1自噬途徑促進成骨細胞分化,抑制破骨細胞形成,并促進新生血管形成,最終加速骨再生。
圖2、復合水凝膠的表征。(A)CPP-L/GelMA水凝膠清除ROS和智能供氧的示意圖。(B)GelMA水凝膠和CPP-L/GelMA水凝膠的代表性SEM圖像。(C)水凝膠的楊氏模量(n=3)。(D)CPP-L/GelMA水凝膠在不同條件下的降解(n=3)。(E)不同條件下CPP-L/GelMA水凝膠中CAT的釋放(n=3)。(F)CPP-L/GelMA水凝膠的氧氣釋放速率(n=3)。(G)不同條件下CPP-L/GelMA水凝膠的氧氣釋放率(n=3)。比例尺:B中GelMA和低放大倍數CPP-L/GelMA為20μm,B中CPP-L/GelMA高放大倍數為10μm。
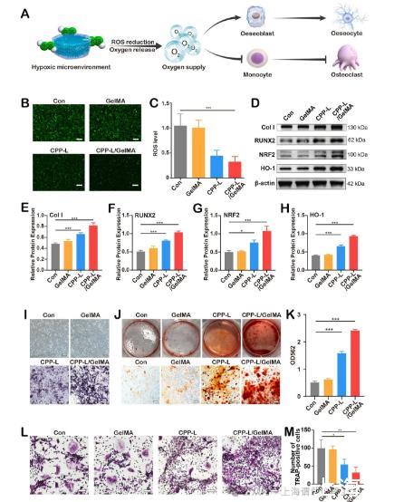
圖3、CPP-L/GelMA水凝膠對體外成骨細胞和破骨細胞的影響。(A)CPP-L/GelMA水凝膠促進成骨細胞分化同時抑制破骨細胞形成的示意圖。(B)用不同制劑處理的MC3T3-E1細胞中ROS熒光染色的代表性圖像。(C)ROS熒光染色的定量分析(n=3)。(D)不同處理下MC3T3-E1分化成骨細胞的Col I、OPN、RUNX2、NRF2、HO-1和β-肌動蛋白水平的蛋白質印跡。(E-H)不同處理的MC3T3-E1分化成骨細胞中相對Col I(E)、RUNX2(F)、NRF2(G)和HO-1(H)的定量分析(n=3)。(I)不同處理下MC3T3-E1分化成骨細胞的ALP染色的代表性圖像。(J)不同處理下MC3T3-E1分化成骨細胞的茜素紅染色的代表性圖像。(K)茜素紅染色的定量結果(n=3)。(L)不同處理下RAW 246.7分化破骨細胞的TRAP染色的代表性圖像。(M)TRAP陽性細胞數量統計(n=3)。比例尺:B、I、J和L為100μm。
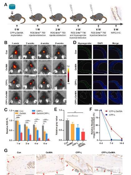
圖4、CPP-L/GelMA水凝膠可以緩解體內骨缺損部位的缺氧并清除ROS。(A)治療監測時間線示意圖。(B)體內代表性圖像注射ROS Brite?700后不同時間點的成像系統。(C)ROS Brite?700的定量分析(n=6)。(D)注射Hypoxyprobe后4周時顱骨缺損區域的代表性熒光圖像。(E)Hypoxyprobe染色的定量分析(n=3)。(F)植入的CPP-L或CPP-L/GelMA中的相對殘余氧濃度。(G)8周不同治療后小鼠顱骨缺損區域NRF2的代表性免疫組織化學染色圖像(紅色箭頭指向成骨細胞所在的骨膜)。比例尺:C為200μm,F為50μm。
圖5、CPP-L/GelMA水凝膠通過上調BMAL1和自噬促進體內成骨。(A)8周時不同治療后小鼠顱骨缺損區域的BMAL1、LC3和Col I免疫組織化學染色的代表性圖像(紅色箭頭指向成骨細胞所在的骨膜)。(B)8周時不同治療后小鼠顱骨缺損區域的BMAL1、Beclin1和OPN免疫熒光染色的代表性圖像(黃色箭頭指向成骨細胞所在的骨膜)。(C-E)對不同治療后小鼠顱骨缺損區域的BMAL1(C)、Beclin1(D)和OPN(E)免疫熒光染色進行定量分析(n=3)。(F)顱骨缺損區缺氧微環境中ROS清除和供氧通過激活BMAL1-自噬途徑促進成骨再生的示意圖體內。比例尺:A中的BMAL1和LC3為50μm,B中的OPN;A中的Col I為200μm;B中的BMAL1和beclin1為20μm。
結論與展望
由骨折和疾病引起的大骨缺損是一項重大的臨床挑戰,通常無法通過身體的修復機制自行愈合。一系列證據表明,缺氧導致骨缺損區域ROS過量產生,對延遲骨再生具有重大影響。然而,短時間內補充過量氧氣會導致高氧張力,影響成骨細胞前體細胞的活性。因此,合理恢復骨微環境的缺氧狀態對于促進骨修復至關重要。更重要的是這些材料很難根據受損區域的缺氧程度來加快供氧速率。本研究人員根據骨缺損區域的需求,采用了具有ROS清除潛力和延長供氧潛力的復合水凝膠材料。本研究中,研究人員通過設計了ROS清除和響應性長時間產氧水凝膠(CPP-L/GelMA)作為“骨微環境調節水凝膠”,以逆轉骨缺損區域的缺氧微環境。脂質體(CCP-L)和GelMA水凝膠。在缺氧條件下,CPP-L/GelMA可以釋放CAT,降解過氧化氫產生氧氣,并被多余的ROS觸發,持續釋放氧氣2周以上。CPP-L/GelMA水凝膠產生的長時間富氧微環境顯著增強血管生成和成骨,同時抑制破骨細胞生成。最后CPP-L/GelMA通過Nrf2-BMAL1-自噬途徑在小鼠顱骨缺損模型中表現出優異的骨再生效果。因此,CPP-L/GelMA作為一種調節骨組織呼吸的骨微環境水凝膠,可以有效清除ROS并根據骨缺損區域的需求提供長時間的供氧,具有巨大的臨床治療潛力。因此,本實驗的工程設計的新型供氧CPP-L/GelMA水凝膠有望為臨床臨界尺寸骨缺損提供新的有效治療策略。
相關新聞