熱線:021-66110810,66110819
手機:13564362870

熱線:021-66110810,66110819
手機:13564362870
研究簡介:研究了檳榔堿對PC12細胞的神經毒性作用,特別關注了內質網應激和內源性硫化氫(H2S)生成紊亂在其中的作用。檳榔堿是檳榔中的主要生物堿,已知對中樞神經系統有影響,并與多種神經退行性疾病有關。研究發現檳榔堿處理的PC12細胞表現出活力下降、細胞凋亡增加以及caspase-3活性上調,這些都是神經毒性的標志。此外,檳榔堿還增加了促凋亡蛋白Bax的表達,降低了抗凋亡蛋白Bcl-2的表達,導致細胞凋亡。同時檳榔堿還引發了PC12細胞的內質網應激反應,表現為GRP78、CHOP和裂解Caspase-12表達的上調。檳榔堿處理降低了培養上清液中的H2S水平以及β半胱氨酸合成酶和3-巰基丙酮酸硫基轉移酶的表達,這兩種酶是PC12細胞中產生內源性H2S的兩種主要酶。這些結果表明檳榔堿誘導的神經毒性可能與細胞內ER應激和內源性H2S生成紊亂有關,這為未來治療檳榔堿引起的神經毒性提供了潛在的干預靶點。研究結果強調了調節細胞ER應激和內源性H2S生成可能是治療檳榔堿導致的神經毒性的潛在療法。
Unisense微呼吸系統的應用
Unisense微電極微呼吸系統應用于測量PC12細胞培養上清液中的硫化氫(H2S)含量測定。使用Unisense 硫化氫電極(型號H2SMRCh,Unisense)和配套的皮安培放大器,測定了經檳榔堿處理后PC12細胞培養上清液中的H2S濃度。首先對unisene硫化氫微電極進行預極化,直到其顯示穩定信號至少10分鐘。然后將1mL的培養上清液注入微呼吸瓶中,并記錄電信號。
實驗結果
研究發現檳榔堿對PC12細胞具有神經毒性作用,這表現為細胞活力的顯著下降、細胞凋亡的增加以及caspase-3活性的上調。檳榔堿處理的PC12細胞中,促凋亡蛋白Bax的表達增加,而抗凋亡蛋白Bcl-2的表達降低,這表明檳榔堿可能通過影響線粒體途徑誘導細胞凋亡。檳榔堿誘導的PC12細胞中,內質網應激標志物GRP78、CHOP和裂解caspase-12的表達增加,說明內質網應激在檳榔堿引起的神經毒性中可能發揮了作用。檳榔堿處理降低了PC12細胞培養上清液中的H2S含量,并且減少了β半胱氨酸合成酶(CBS)和3-巰基丙酮酸硫基轉移酶(3-MST)的表達,這兩種酶是產生內源性H2S的主要酶。研究結果表明,調節細胞內質網應激和內源性H2S生成可能是治療檳榔堿誘導神經毒性的潛在療法。
圖1、檳榔堿對PC12細胞活力的影響。PC12細胞經0.1、0.5、1和2mM的檳榔堿處理24小時后,用CCK-8檢測法測定細胞活力。數值與對照組的平均值(100%)進行歸一化,以平均值±S.E.M.表示,n=3。
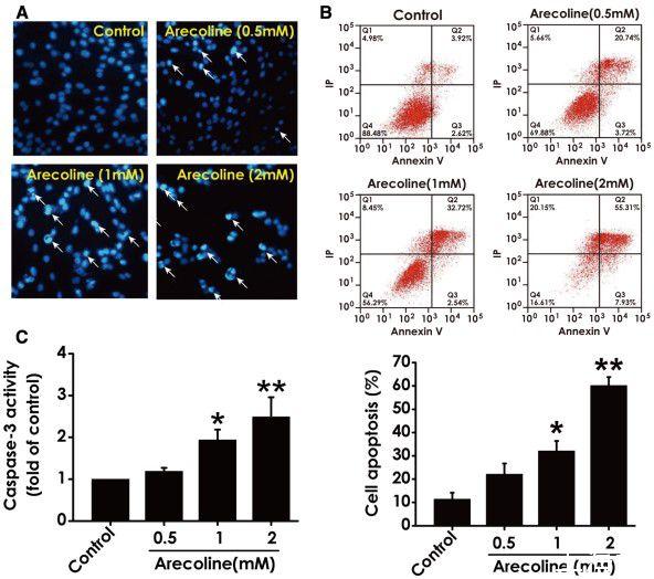
圖2、檳榔堿對PC12細胞凋亡的影響。PC12細胞分別用0.5、1和2mM的檳榔堿處理24小時。A,熒光顯微鏡(200×)顯示了用Hoechst 33258染色的PC12細胞的核形態。細胞核發出明亮熒光并破碎的細胞代表凋亡細胞。B,caspase-3活性通過Elisa進行評估,每個實驗條件下獲得的caspase-3活性水平以對照的倍數計算。C,凋亡細胞的百分比通過annexinV-FITC/PI染色進行量化。數據為三個獨立實驗的代表性圖像,數值為平均值±SEM,*P<0.05;**P<0.01,與對照組相比。
圖3、檳榔堿對PC12細胞中Bax和Bcl-2蛋白表達的影響。用抗Bax抗體和抗Bcl-2抗體分別對PC12細胞中Bax(a)和Bcl-2(b)蛋白的表達進行免疫印跡檢測。在所有印跡中,β-actin均用作負載對照。數據為三個獨立實驗的代表性圖像,數值為平均值±SEM,*P<0.05;**P<0.01;與對照組相比。
圖4、檳榔堿對PC12細胞內質網應激的影響。PC12細胞經0.5、1和2mM的檳榔堿處理24小時后,用Western印跡法測定葡萄糖調節蛋白78(GRP78)(a)、CCAAT/增強子結合蛋白(C/EBP)同源蛋白(CHOP)(b)和裂解的caspase-12蛋白(c)的表達。在所有印跡中,β-actin均用作負載對照。
圖5、檳榔堿對PC12細胞產生內源性H2S的影響。a如“材料與方法”一節所述,用單義硫化氫微電極檢測細胞培養上清中H2S的含量。PC12細胞中CBS蛋白(b)和3-MST蛋白(c)的表達量通過Western印跡法測定。Western印跡圖像顯示了三個獨立實驗的代表性結果。在所有印跡中,β-actin均用作負載對照。
結論與展望
檳榔堿是檳榔的一種主要生物堿,對中樞神經系統有影響。雖然有報道稱檳榔堿會誘發神經中毒,但其潛在的神經中毒機制尚未闡明。越來越多的證據表明,過度的內質網(ER)應激和硫化氫(H2S)生成紊亂參與了多種神經退行性疾病的病理生理學過程。本研究旨在驗證內質網應激和內源性硫化氫(H2S)生成紊亂是否也參與了檳榔堿引起的神經毒性。使用Unisense H2S微呼吸電極,研究人員能夠精確地測定經檳榔堿處理后PC12細胞培養上清液中的H2S濃度。這對于評估檳榔堿對內源性H2S生成的影響至關重要,這些數據支持了檳榔堿通過干擾內源性H2S生成而發揮神經毒性作用的假設。研究發現用檳榔堿處理PC12細胞會導致細胞活力下調、細胞凋亡和caspase-3活性上調,這表明檳榔堿對PC12細胞具有神經毒性作用。此外檳榔堿還增加了PC12細胞中Bax(促凋亡蛋白)的表達,降低了Bcl-2(抗凋亡蛋白)的表達。同時檳榔堿還導致PC12細胞ER應激反應過度,表現為葡萄糖調控蛋白78(GRP78)、CCAAT/增強子結合蛋白同源蛋白(CHOP)和裂解Caspase-12表達的上調。值得注意的是,培養上清液中的H2S水平以及β半胱氨酸合成酶和3-巰基丙酮酸硫基轉移酶(PC12細胞中產生內源性H2S的兩種主要酶)的表達量也因檳榔堿處理而降低。這些結果表明,檳榔堿導致的PC12細胞神經毒性與細胞ER應激和內源性H2S生成紊亂有關,并表明調節細胞ER應激和內源性H2S生成可能是治療檳榔堿導致的神經毒性的潛在療法。
相關新聞