熱線:021-66110810,66110819
手機:13564362870

熱線:021-66110810,66110819
手機:13564362870
微電極陣列(Microelectrode arrays,MEA)是一種廣泛應用于體外評價心臟和神經元等細胞功能的平臺,因為MEA提供了與細胞的非侵入性接觸,并能夠實現對細胞結構的電生理活動的高時空跟蹤。然而,傳統的平面二維(2D)MEA通常構造在剛性基底上,并且由于2D表面和3D球形類器官之間的小接觸面積,因此不能全面地捕獲跨類器官的球形表面的電生理活動。為了解決這些問題,已經引入了由諸如聚酰亞胺(PI)、SU-8和聚對二甲苯C等材料組成的柔性MEA作為2D MEA的有前景的替代品。這些柔性MEA是為特定尺寸的類器官設計的,旨在實現共形接觸和連續監測。然而,針對特定類有機體的定制設計不能擴展到不同大小的類有機體。此外,由于類器官和微電極之間的弱接觸,為非侵入性電生理測量開發的柔性MEA遭受低信噪比(SNR)。這種不充分的接觸在類有機體中的產電細胞和微電極之間形成了相對寬的間隙和微弱的連接,導致波形失真和所測動作電位信號的幅度顯著降低。
類器官是能夠再現人體器官復雜結構和功能的三維生物模型。盡管類器官的生成速度很快,但在體外評估工具仍然局限于二維形式。因此,對電活性類器官的全面、連續功能評估仍然是一個挑戰。
為了解決這一問題,近日,韓國先進科學技術院(KAIST)Hyunjoo J.Lee團隊聯合韓國生命科學技術研究院Mi-Young Son/Mi-Ok Lee團隊提出了一種高度可伸縮的三維多電極陣列(sMEA),其微電極突出,用于電活性類器官的功能評估。經過優化的螺旋結構和橋接結構覆蓋類器官表面,即使在浸潤狀態下也能實現均勻覆蓋。突出的微電極與類器官形成穩定的接觸,允許進行高信噪比(SNR)的電生理記錄。
sMEAs能在晶圓級上制造,以實現可重復、可擴展和大規模生產,并包裝在易于使用、用戶友好且堅固的微孔板中,以便快速推廣技術。作者通過測量心臟球形體和中腦類器官在500至1500微米范圍內的不同大小的電生理信號,驗證了sMEA的通用性。此外,高信噪比的電生理信號記錄能夠實現藥物作用的功能評估。該高信噪比且用戶友好界面的sMEA有望成為高通量藥物篩選、3D時空電生理器官組織的繪制以及質量評估協議的標準化方面的關鍵工具。
用于3D產電球體和類器官的可拉伸微電極陣列(sMEA)。
a)由具有突出微電極的sMEA捕獲的類器官的概念圖。B)sMEA的分解圖。c)所制造的sMEA的光學圖像。刻度尺,5 mm。d)包裝的sMEA的光學圖像。刻度尺,1cm。e)支持具有高位移的類器官的sMEA的光學圖像。比例尺,分別為1 cm和1 mm。f)sMEA底視光學顯微鏡圖像,其中類器官在頂部。比例尺,1mm.g)具有中腦類器官的sMEA的3D重建熒光圖像。紅色和藍色分別對應于sMEA(R6G)和細胞核(Hoechst)。刻度尺,1 mm。
使用FEM模擬優化sMEA設計。
a)具有最終優化值的sMEA的結構和設計參數。sMEA的最大位移與B)不同數量的蛇紋(n=2,3,和4),c)寬度的杠桿(W=50,300,和500μm),和d)長度的杠桿(L=500,1000,和1500μm)為不同大小的forganoids。FEM模擬結果的側視圖描繪了當將半徑為e)500μm、f)1000μm和g)1500μm的類器官放置在頂部時sMEA上的位移。
PEDOT:PSS微電極的突起特性
a)在PEDOT:PSS電沉積之前(i)和在PEDOT:PSS電沉積之后(ii)的微電極的光學顯微鏡圖像(上)和SEM圖像(下)。比例尺,50μm。b)在不同的PEDOT:PSS電沉積時間下的電化學阻抗譜。c)在不同的PEDOT:PSS電沉積時間下,在1kHz下的電化學阻抗的比較。(n=13)(平均值±標準差。)d)相對于PEDOT:PSS電沉積時間的電荷存儲容量。(n=13)(平均值±標準差。)e)在不同的PEDOT:PSS電沉積時間之后的厚度變化。(n=7)(平均值±標準差)f)中腦類器官的相對活力。(n=3)(平均值±S.D.,非配對t檢驗)g)對照組和sMEA組中SOX2陽性細胞的定量。使用Hoechst進行細胞核染色,并在每個類器官中定量至少3個圖像。(n=6)(平均值±S.D.,非配對t檢驗)h)與標準MEA相比,相對于突出電極的厚度的相對接觸壓力變化。i)分別在100 s(i)、300 s(ii)和500 s(iii)時,從涂覆有PEDOT:PSS的sMEA上的心臟球體測量的動作電位信號。j)i)中測量的信號的信噪比。
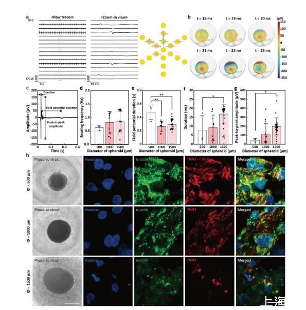
不同大小心臟球形體電生理信號的測量與分析
。a)從直徑為1500μm的心臟球體測量的電生理信號的原始電壓跡線(左),圖中紅色虛線框的放大視圖(左)(中),以及從每個微電極測量的分類動作電位的表示(右)。B)從在a)中心示出的信號重構的3D時空色彩映射圖像。使用鄰近測量的信號對每個微電極之間的未測量信號進行線性內插。c)在直徑為1500μm的心臟類球體中測量的平均動作電位的代表性原始跡線及關鍵參數。d)搏動頻率,e)場電位持續時間,f)持續時間,g)從直徑為500μm、1000μm和1500μm的心臟球形體中測量的電生理信號中提取的峰-峰振幅。(n=3)(平均值±S.D.,*p<0.05,**p<0.01,單因素方差分析)h)心臟類球體大小的代表性相差圖像(比例尺,500μm)和相應的免疫熒光圖像,顯示分化的心臟類球體中的β-肌動蛋白和TNNT的表達。比例尺,10μm。
藥物治療過程中心臟類球體電生理信號變化的分析。
a)用心臟球體進行的藥物治療實驗的示意圖和時間軸。B)ISO處理后,隨時間推移的電生理信號的原始電壓跡線。c)ISO處理后,搏動率、場電位持續時間、持續時間和峰-峰振幅隨時間的變化。灰色、紅色和藍色框分別表示ISO處理前、ISO處理后和沖洗后。ISO處理前、ISO處理后1小時和沖洗后1小時的d)搏動率、e)場電位持續時間、f)持續時間和g)峰-峰振幅的變化。(n=3)(平均值±S.D.,*p<0.001,單因素方差分析)。
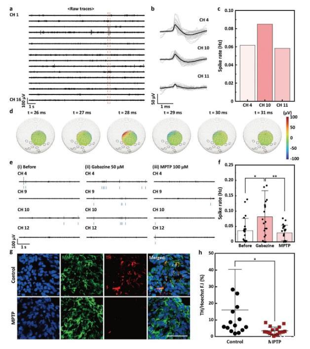
中腦類器官電生理信號的測量與分析。
a)在成熟50天后,從中腦類器官測量的電生理信號的原始電壓跡線。B)分類的神經棘波波形和c)從通道4、10和11記錄的原始電壓跡線提取的棘波率。d)從a)中的紅色虛線框中所示的信號重建的3D時空彩色圖圖像。e)在藥物治療前(i)、用加巴嗪(50μm)治療后(ii)和在加巴嗪治療后(iii)進行MPTP(100μm)治療后,從通道4、9、10和12測量的電生理信號的原始電壓跡線(上)和光柵圖(下)。f)比較藥物治療前、加巴嗪(50μm)治療后和后續MPTP(100μm)治療后的峰率。(n=3)(平均值±S.D.,*p<0.05,和**p<0.01,單因素方差分析)。g)顯示神經標記物(MAP2)和多巴胺能神經元標記物(TH)在對照和MPTP(100μm)處理的mBO中的表達的代表性免疫熒光圖像。比例尺,50μm。h)兩組中TH陽性細胞的定量。對于熒光計數器,使用Hoechst。(n=6)(平均值±S.D.,*p<0.05,非配對t檢驗)。
相關新聞