熱線:021-66110810,66110819
手機:13564362870

熱線:021-66110810,66110819
手機:13564362870
Molecular hydrogen suppresses glioblastoma growth via inducing the glioma stem-like cell differentiation
分子氫通過誘導膠質瘤干細胞樣細胞分化抑制膠質母細胞瘤生長
來源:Stem Cell Research & Therapy, volume 10, article number 145,2019
《干細胞研究與治療》,第10卷,文章編號145,2019年
摘要
這篇論文研究了分子氫對膠質母細胞瘤(GBM)的治療潛力。摘要指出,分子氫是一種預防和治療性醫療氣體,在多種疾病中顯示益處。通過體內外實驗,發現氫吸入能有效抑制GBM腫瘤生長,延長小鼠生存期,下調干細胞標志物(如CD133、Nestin)、增殖標志物(Ki67)和血管生成標志物(CD34)表達,上調分化標志物GFAP表達。氫處理還抑制膠質瘤細胞的遷移、侵襲和集落形成能力。結果表明分子氫可能通過誘導膠質瘤干細胞樣細胞(GSC)分化發揮抗腫瘤作用。
研究目的
研究目的是評估分子氫對GBM的潛在治療作用,并探討其分子機制,特別是對GSC分化的影響,以開發新的治療策略。
研究思路
研究思路是使用大鼠原位C6膠質瘤模型和小鼠U87皮下異種移植模型進行體內實驗,動物吸入67%氫氣每天兩次每次1小時。通過MR成像監測腫瘤體積,免疫組化、免疫熒光和流式細胞術分析標志物表達。體外實驗使用氫富集培養基處理C6和U87細胞,評估球體形成、遷移、侵襲和集落形成能力。機制上聚焦于氫對GSC干性和分化的調節。
測量的數據及研究意義
1 體內腫瘤生長和生存期數據來自圖1。研究意義是直接證實氫吸入能抑制腫瘤體積增長和延長生存期,為氫的抗腫瘤效果提供體內證據。

2 干細胞和增殖標志物表達數據來自圖2。研究意義是顯示氫下調CD133、Nestin、Ki67和CD34表達,表明氫能減弱腫瘤干性和增殖,抑制血管生成。

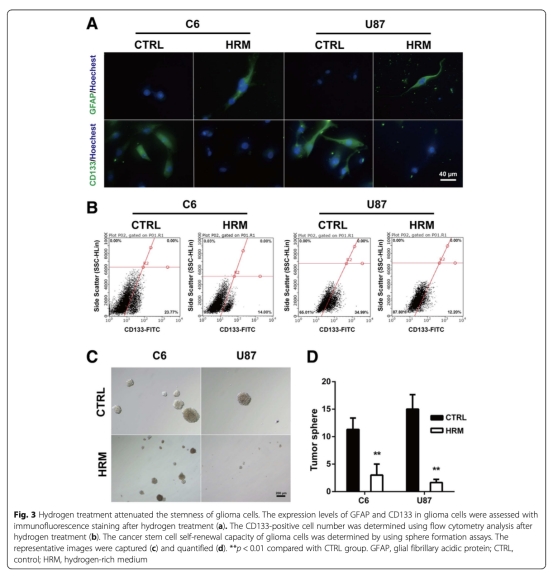
3 體外干性評估數據來自圖3,包括GFAP和CD133免疫熒光、CD133流式細胞術和球體形成實驗。研究意義是驗證氫通過上調GFAP和下調CD133誘導分化,并抑制自我更新能力,確認氫對GSC的直接作用。

4 GSC分化數據來自圖4,顯示氫處理子代球體后GFAP表達增加和CD133減少。研究意義是證明氫能直接促進GSC分化,減少干細胞群,為機制提供關鍵證據。

5 遷移、侵襲和集落形成數據來自圖5。研究意義是表明氫抑制腫瘤細胞的惡性行為,減少轉移和復發風險,增強治療潛力。

結論
論文得出結論,分子氫通過誘導GSC分化、抑制干性標志物表達、減少遷移侵襲和集落形成,有效抑制GBM生長。氫作為一種安全易用的氣體,具有臨床轉化潛力,可作為GBM的輔助治療手段。
使用丹麥Unisense電極測量數據的研究意義
使用丹麥Unisense氫傳感器測量的數據是氫富集培養基中的氫濃度(0.55-0.65 mM),用于體外實驗。研究意義在于確保氫處理濃度的準確性和一致性,通過電化學檢測實時監控氫水平,排除濃度波動對結果的干擾。這種精確量化驗證了氫的生物活性,支持實驗的可重復性,為分子機制研究提供可靠基礎,強調氫處理的可控性在治療應用中的重要性。